加入协会
|
登录
|
邮箱
|
OA
首页
走进协会
协会简介
大事记
组织架构
慈善公益
协会动态
沪上食药安APP
新闻资讯
政策公告
人才在线
会议培训
网上办事
企业标准公示
食品单位自查公示
协会社区
下载中心
企业标准公示
首页
网上办事
企业标准公示
企业标准公示
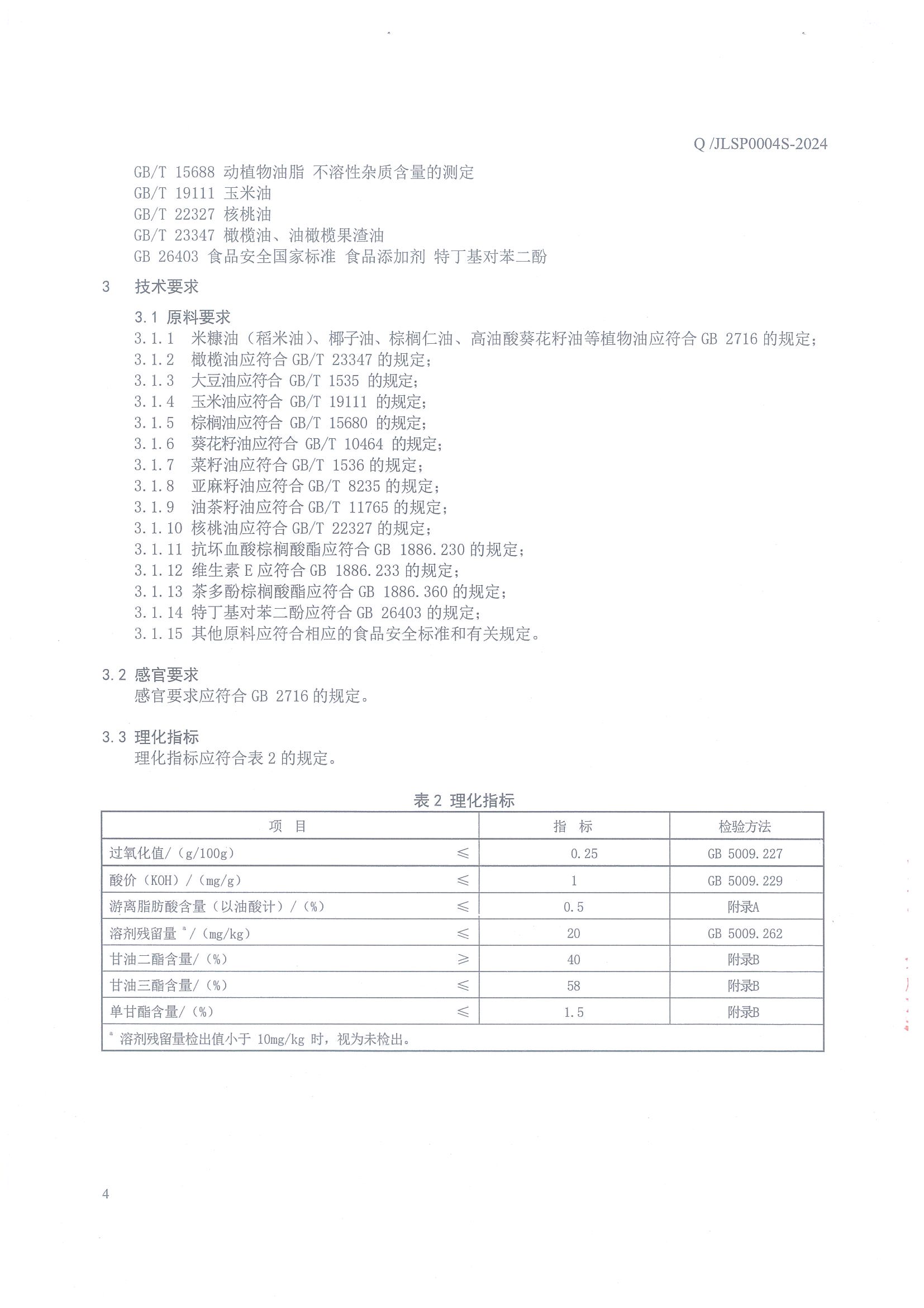
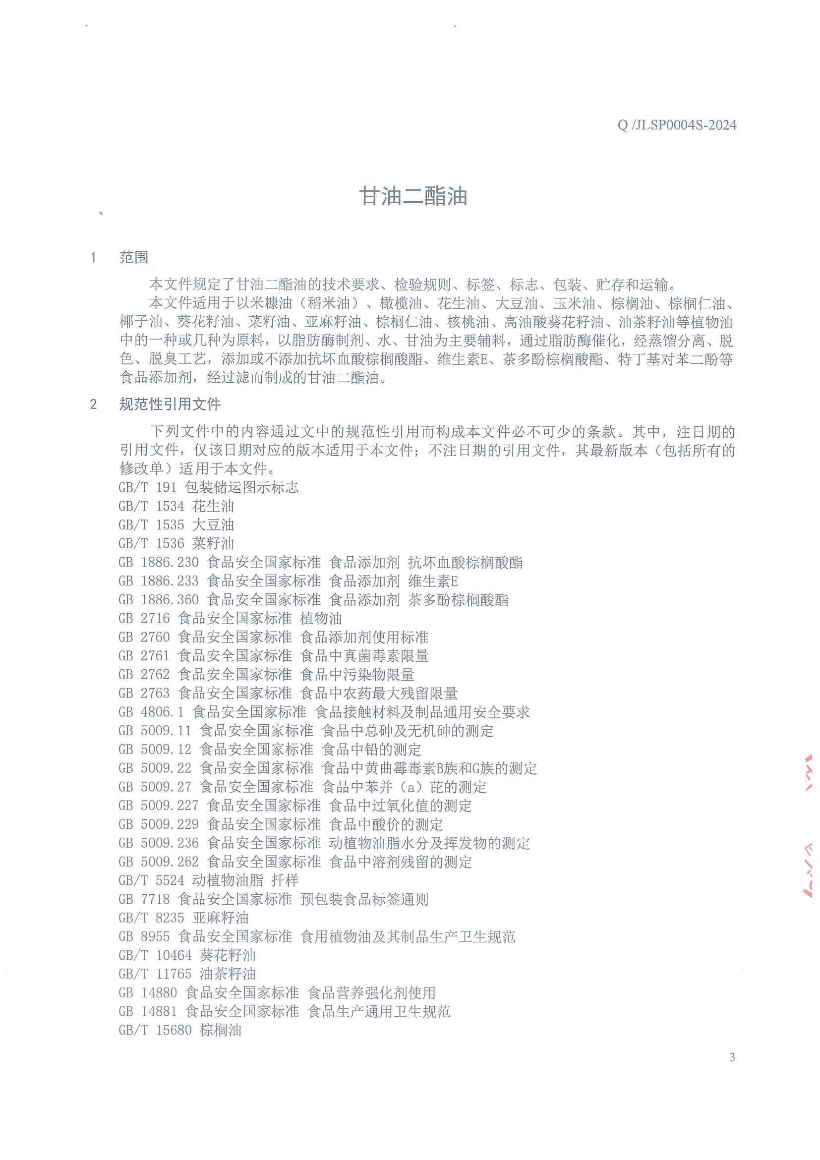
Q JLSP0004S-2024 甘油二酯油-上海嘉里工业食品有限公司
上传者:
朱明
点击:
151
时间:
2024-11-17 22:12:21
Q JLSP0004S-2024 甘油二酯油-上海嘉里工业食品有限公司